Instance Verification Kit (IVK)
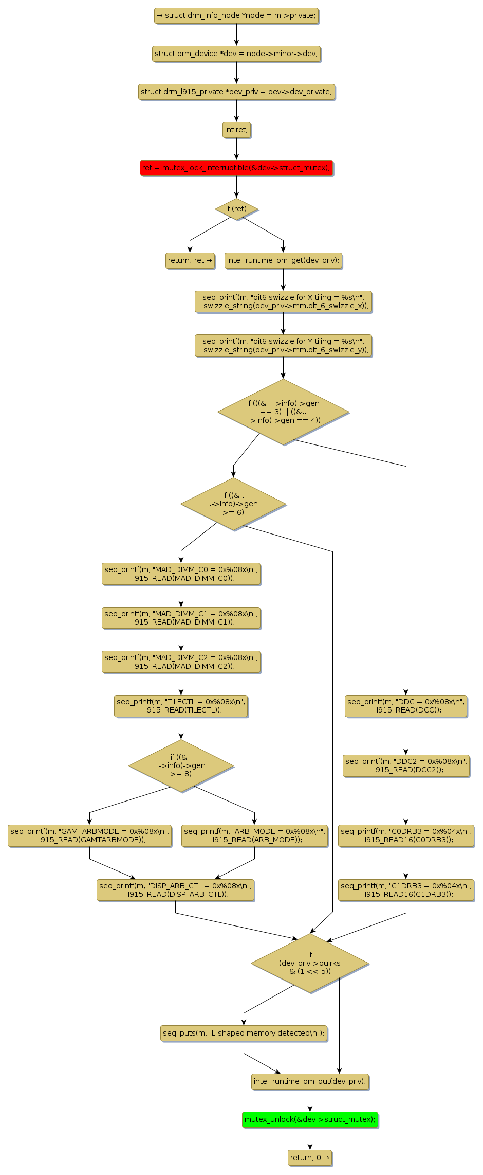
mutex lock @ [55559+51+/linux-3.19-rc1/drivers/gpu/drm/i915/i915_debugfs.c]
Instance Signature: struct_mutex
|
The Matching Pair Graph:
|
|
Function Name
|
Control Flow Graph (CFG)
|
Events Flow Graph (EFG)
|
Source Correspondence
|
|
i915_swizzle_info
|
|
|
[55354+17+/linux-3.19-rc1/drivers/gpu/drm/i915/i915_debugfs.c]
|